

Cell | 萬米深淵鉤蝦基因組揭示其環境適應性和種群歷史
文章來源:劉君 | 發布時間:2025-03-08 | 【打印】 【關閉】
近日,中國科學院深海科學與工程研究所張海濱研究員團隊聯合華大生命科學研究院等單位,在深淵鉤蝦環境適應與種群遺傳方面取得新進展,研究成果以 “The amphipod genome reveals population dynamics and adaptations to hadal environment” 為題發表于國際學術期刊《Cell》。該研究經過近十年的努力,在中國科學院部署實施的“全球深淵深潛探索計劃(Global TREnD)”支持下,使用“探索一號”科考船,以及我國自主研制的全海深載人潛水器“奮斗者”號和全海深著陸器“原位實驗”號、“天涯”號等裝備,對馬里亞納海溝、雅浦海溝、菲律賓海盆等科考航次獲得的深淵鉤蝦(Hirondellea gigas)樣本進行研究,通過染色體水平基因組和群體遺傳學分析,并綜合轉錄組、宏基因組、代謝組等多組學數據,揭示了這種分布水深超過萬米的端足類適應深淵環境的分子機制,及其群體分化與種群動態歷史。
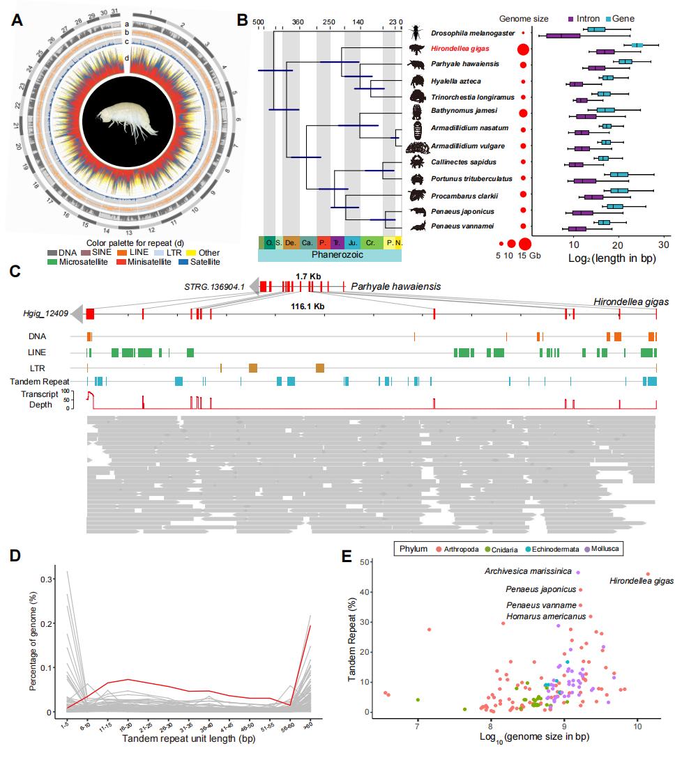
染色體水平超大基因組
研究團隊利用PacBio HiFi長讀長測序和Hi-C三維基因組技術,成功組裝了H. gigas的染色體水平的高質量基因組(大小13.92 Gb)。基因組分析揭示了其兩大主要特征:內含子延長和重復序列擴張。與近緣物種相比,H. gigas的內含子長度顯著增加,主要是由于重復序列的插入,尤其是串聯重復和長散在重復序列(LINEs)轉座子。H. gigas基因組中71.98%為重復序列,主要為串聯重復,占到基因組的46.03%,顯著高于其他無脊椎動物。特別是,與其他無脊椎動物基因組相比,H. gigas基因組中長單元串聯重復序列(小衛星,10-100 bp)的比例更高,其比例與無脊椎動物基因組大小正相關。這些重復的產生可能與深淵極端環境的適應有關。


地理隔離塑造了不同鉤蝦群體的遺傳分化
研究團隊對馬里亞納海溝的510只(11個群體)、雅浦海溝94只(1個群體)及西菲律賓海盆深淵區的18只(1個群體)H. gigas個體進行了高覆蓋的全基因組重測序和群體遺傳學分析。結果顯示來自馬里亞納海溝11個不同深度(~7000-11000米)群體不存在遺傳分化,表明生活在馬里亞納海溝內的鉤蝦是一個完全混合的群體,高靜水壓不會限制其在海溝內的垂直遷移。而西菲律賓海盆的鉤蝦群體與馬里亞納海溝的群體則表現出明顯的遺傳分化。這兩個海溝間相隔~1500公里,表明地理隔離阻礙了群體間的基因交流。


冰期-間冰期氣候變化可能影響深淵種群動態歷史
研究結果顯示H. gigas的有效種群在約100萬年前經歷了一次急劇下降,這與更新世深海溫度的大幅波動高度吻合。經過遺傳瓶頸后,鉤蝦群體又經歷了種群擴張。這一結果說明,更新世時期大的冰期-間冰期氣候變化可能不僅造成了陸地動物的大規模滅絕,而且也深刻影響了深海甚至深淵動物。


宿主-微生物協同合作適應深淵極端環境
研究團隊通過宏基因組和代謝組學整合分析揭示了H.gigas與共生菌的協同合作可能是鉤蝦適應深淵極高靜水壓和食物匱乏環境的關鍵。
氧化三甲胺(TMAO)是一種滲透調節物質,在滲透壓調節以及在高靜水壓條件下維持細胞完整性方面發揮著重要作用。檢測發現,隨著深度增加,鉤蝦腸道內容物中TMAO濃度顯著升高,體組織中也呈現類似趨勢。鉤蝦自身編碼fmo3基因,可將三甲胺(TMA)轉化為TMAO。而其優勢共生菌Psychomonas的基因組中攜帶cutC和cutD基因簇,可將膽堿分解為TMA;同時擁有torYZ操縱子,可以將TMAO還原為TMA,從而調控宿主體內的TMAO濃度,形成動態平衡。
極低的生產力和有限的食物被認為是制約深海生物代謝的關鍵因素之一。有研究推測H. gigas可能具備消化木質碎屑的能力。本研究在H.gigas基因組中發現了4種內切葡聚糖酶基因,可以將纖維素初步分解為纖維二糖;在共生菌Psychomonas中發現了纖維二糖酶、celB基因和磷酸纖維二糖酶,負責將纖維二糖進一步轉化為D-葡萄糖,從而形成完整的纖維素代謝通路。這一機制可能最終促使H.gigas能夠高效利用深淵食物資源,從而使其在食物匱乏的深淵海溝中成為一大優勢類群。


目前,理解動物如何適應深淵仍然是一個科學難題。本研究中獲得的H. gigas的基因組是全球已發表的“最深”的動物基因組,基于群體研究產出的數據量是迄今為止全球最大規模的針對單一海洋物種的重測序,為研究深淵生態系統提供了寶貴的數據資源。本研究結果為深入理解生命如何適應深淵環境提供了新的見解。
該研究得到了中國科學院戰略性先導科技專項(B類)、中國科學院國際伙伴計劃、國家重點研發計劃、海南省重大科技計劃以及“全球深淵深潛探索計劃(Global TREnD)”支持。
中國科學院深海科學與工程研究所張海濱為文章第一作者/共同通訊作者,劉君、周洋以及華大生命科學研究院孫帥、郭群飛、孟亮、陳建威、向薛雁為共同第一作者,華大生命科學研究院范廣益、劉姍姍、徐訊為共同通訊作者。
論文鏈接:https://doi.org/ 10.1016/j.cell.2025.01.030

Copyright © 中國科學院深海科學與工程研究所 備案證號:瓊ICP備13001552號-1
瓊公網安備 46020102000014號
地址: 三亞市鹿回頭路28號 郵編:572000 網站維護:深海所辦公室 郵箱:office@idsse.ac.cn